Hi Folks,
Thailand, one of the excited and famous place for tourist. We heard lot’s of thing about Thailand but here I’m planning to showcase something related to Localization of Thailand which is available as standard in Dynamics 365 Finance & Operation.
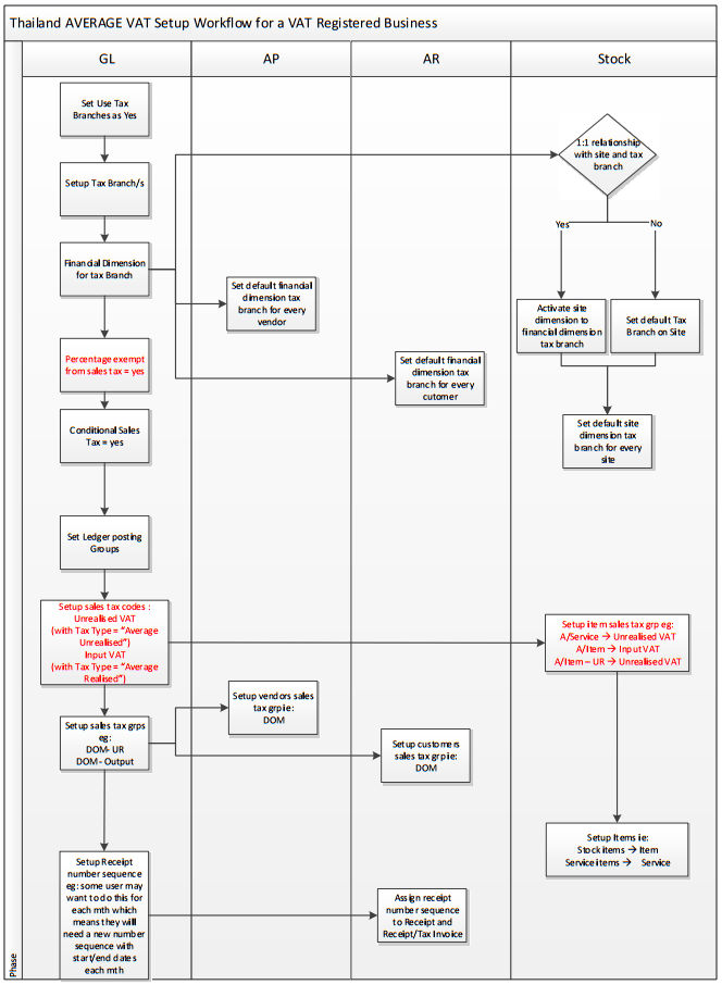
Let’s Start the journey.





It’s look simple, Isn’t it?
Guys, Now the main part will start – Conversion of “Unrealized / Average Unrealized VAT” into “Realized / Average Realized VAT” which we will discuss in 2nd part.
Now Let’s Discuss about changes allowed in TAX Invoice and Configuration for enable “Correction” of issued TAX invoiced.
Correction in TAX Invoice
Legal Requirement:
Following change required issue of Corrected / Adjusted Invoice to Client
- Customer Name
- Customer Address
- Contact Information
- TAX Registration Number
- Branch Number
- Branch Name
Configuration Required to fulfill this requirement:
Go to Accounts Receivable parameter – Update – Select “YES” for “Enable tax document‘s substitution/adjustment function”

After completion of this configuration system will enable “Adjustment” functionality on Free Tax Invoice, Invoice Journal and Project Invoice Journal Form which will help user to to proceed for Correction and issue updated Invoice to Client / Customer.

I hope it will help you you to configure VAT for Thailand Corporation and Thailand Client.
Please fill free to connect me if you have any question.
Thank you,
Gaurangkumar Jani
Microsoft Dynamics 365 Finance Consultant







